一、應用范圍 ???????
濟南思明特金屬管液壓試驗機主要用于金屬管件的拉伸、壓縮、彎曲、剪切等方式的力學性能試驗。廣泛應用于航空航天、機械制造、電線電纜、橡膠塑料、建材等行業的材料檢驗分析。在測試過程中,金屬管被固定在試驗機的夾具中,然后逐漸施加壓力。試驗機會根據預設的壓力值和時間進行測試,并記錄金屬管在受到壓力時的變形和破裂情況。通過對測試數據的分析,可以評估金屬管的性能,包括其承受壓力的能力、抗滲漏性能等。本試驗機滿足相關試驗標準,采用計算機控制,操作簡單,實時顯示壓力-時間曲線,保存實驗數據,數據可查詢。
二、系統組成
金屬管液壓試驗機由加壓系統和控制、顯示系統組成。加壓系統主要由思明特液體增壓泵等組成,主要完成系統的加壓和保壓工作,可確保長時間試驗的加壓及保壓。控制、顯示系統主要完成控制驅動氣體的壓力,控制卸壓,及時顯示壓力,控制加壓等工作。 手動控制及計算機控制方式可以 選擇。
三、設備特點
1、金屬管試驗機可用于耐壓試驗、爆破試驗、高壓壓力試驗。
2、產品采用計算機控制或者手動控制等控制方式。
3、可根據需要選擇配置液壓夾緊工裝。
4、試驗壓力高為100mpa(可根據需要選擇相應的壓力值)。

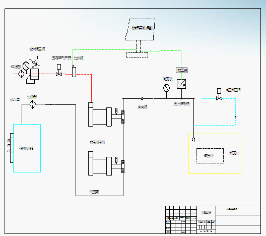
金屬管工作原理圖,采用低壓空氣為動力源,用于增壓清水或者液壓油。通過控制低壓空氣壓力來控制輸出壓力,壓力無極可調,保壓不消耗能量。通過微機控制空氣壓力可實現自動壓力的控制與調節。配置相關的壓力傳感器以及自動電磁閥可實現自動的壓力控制與輸出。
相關產品:

濟南思明特高壓水壓試驗機主要用于以下零部件的出廠檢測:汽車軟管類: 轉向管、剎車管、空調管、燃油管、冷卻水管、散熱軟管、暖風軟管、空氣濾芯器軟管、渦輪增壓系統軟管、工程液壓軟管;航空軟管和管匯;其他硬管或接頭以及汽車剎車泵、散熱器、油冷器、缸體;工程液壓軟管主要用于液壓設備、工程機械、礦山機械等液壓管爆破試驗;閥體,缸筒等需要檢測壓力的設備的耐壓、爆破試驗。
更多詳情請點擊:高壓水壓試驗機
產品展示:鋼管水壓試驗系統 U形管水壓試驗機 軟管靜壓試驗機 金屬管液壓試驗機 兩室一站檢測設備 航空軟管試驗機 不銹鋼卡壓式管件水壓試驗 管材靜液壓試驗機 不銹鋼管氣密性試驗機 套管、油管扣氣密封檢測試驗臺 空氣軟管pvt試驗臺 汽車軟管試驗臺
濟南思明特科技有限公司研發的細水霧噴頭水壓密封試驗箱用于細水霧噴噴頭的水壓密封強度試驗,可進行多工位試驗,批量檢測。本設備升壓穩定,自動保壓,試驗升壓速率可調。生產廠家、檢驗機構、研究機構均適用。

yeyashiyanji-y
燃燒室殼體液壓試驗設備適用于燃燒室殼體、尾管殼體等零部件的液壓試驗、液壓爆破、應變測試、位移測試工序。本試驗機以工控機為核心的測試單元模塊和計算機測試控制系統;主要電動柱塞泵、氣動增壓泵、壓力傳感器、高壓管路、高壓閥門、節流閥、安全閥、三通接頭、應力應變傳感器等附件。

濟南思明特科技有限公司研發的液壓加壓試驗臺主要用于試驗件提供產品要求的壓力。本試驗臺由油箱系統、過濾凈化系統、泵源系統、壓力調節系統、溫度調節系統、測控系統等組成。配置有軟件,設備控制方式可選擇人工控制與自動控制兩種工作方式。

高溫高壓井壁水化實驗裝置包括裂縫泄漏釜系統、流體壓力輸送和計算機控制裝置。該裝置可模擬溫度、壓力、滲透率等不同地層條件下可變或固定寬度裂縫的泄漏和堵塞過程,監測鉆井液泄漏率、堵塞帶承壓能力、裂縫寬度變化等關鍵參數,進行鉆井系統的壓力試驗。

導管氣密強度試驗臺用于氧氣系統導管氣密試驗及強度試驗,氣密試驗介質為壓縮氮氣,強度試驗介質為0.5%~1%重絡酸鉀溶液或自來水。氣密試驗壓力范圍應涵蓋0.1MPa-50MPa,強度試驗壓力范圍應涵蓋1MPa-50MPa。

電磁閥長周期壽命試驗機主要用于電磁閥的壽命試驗。本試驗機采用計算機操作,對試驗參數具有斷電記憶功能。試驗次數、動作頻率、工作電壓根據試驗實際需要可 調節。可進行多工位試驗,每個工位有配套的夾具,每個工位的動作次數單獨記數。
氯化鈉氯化鎂介質慢應變速率應力腐蝕試驗機主要用于材料的應力腐蝕試驗裝置,采用控制軟件開發,可以實時采集相關數據,并存儲到計算機中,系統通過軟件實時采集數據。

|